The current reality tree (CRT) helps you to find one or a few root causes for problems you’re facing so that you know where to intervene to solve the problems. A CRT is a focusing procedure formulated by Eliyahu Goldratt, developer of the theory of constraints.
The main purpose of this is to define “What to Change” in the organization that will lead to achieving breakthrough performance improvement. By identifying root causes common to most or all of the problems, a CRT can greatly aid focused improvement of the system. Thus, it is a way of analyzing many systems or organizational problems at once. A current reality tree is a directed graph.
Current Reality Tree at a Glance
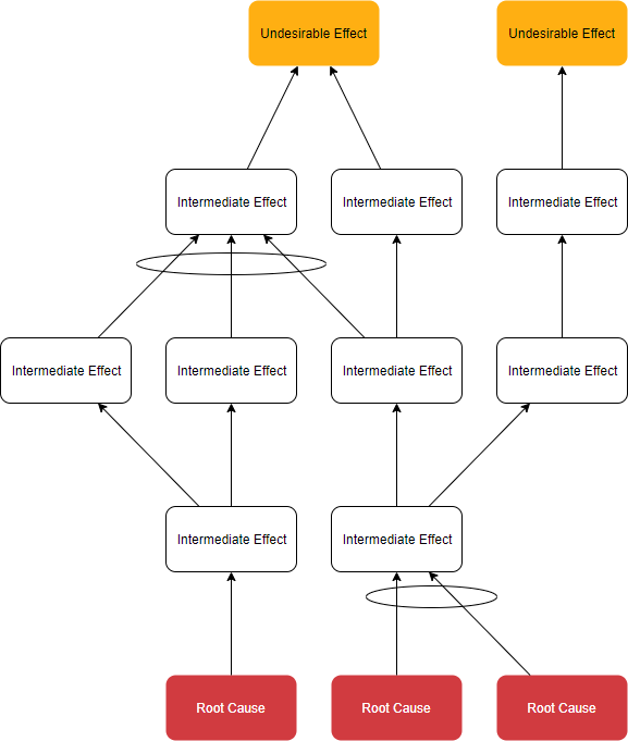
Understanding the company’s current reality is an important first step in building a High Performing Organization. Current reality trees are fairly simple in structure, at the top of the tree you have an “undesirable effect” (UDE), below them, you have the intermediate effects and at the bottom of the tree you have the root causes.
A CRT begins with one or more issues, known as undesirable effects (UDEs.) These are assumed to be symptoms of a deeper common cause.
Example – a car owner may have the following UDEs:
- the car’s engine will not start
- the air conditioning is not working
- the radio sounds distorted
The CRT depicts a chain of cause-and-effect reasoning (if, and, then) in graphical form, where ellipses or circles represent an “and”. The graphic is constructed by:
- Attempt to link any two UDEs using cause-and-effect reasoning. For example, “if the engine needs fuel to run and fuel is not getting to the engine, then the car’s engine will not start.”
- Elaborate the reasoning to ensure it is sound and plausible. For example, “if the air intake is full of water then air conditioning is not working.” Elaboration (because air is not able to circulate) gets added as an in-between step.
- Link each of the remaining UDEs to the existing tree by repeating the previous steps.
You build a chain of cause and effect until you reach the root cause. If two (or more) things need to occur to cause an effect then they are linked using an ellipse. You then focus your efforts on addressing the root causes and not the intermediate effects.
- To understand your current reality you start with interviewing existing personnel.
Focus on the issues related to their job and the negative effects they are experiencing.
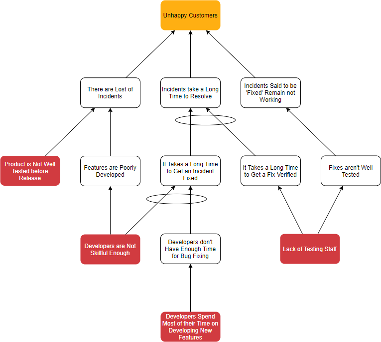
An example of a simplified tree is shown below.

Edit this Current Reality Tree Diagram
How to Develop Current Reality Tree?
The picture of the current reality becomes clear by meticulous evaluation and analysis of the issues and negative effects. This allows the leadership to create the framework of a ‘High Performing Organization’.
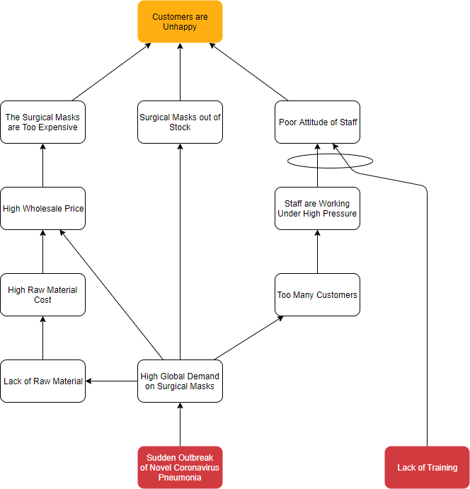
Find the visualization of the Current Reality Tree below:

Edit this Current Reality Tree Example
Looking for Current Reality Tree Online Tool?
A Current Reality Tree (CRT) is a problem-solving tool that can be used to identify core problems and their causes. By identifying root causes common to most or all of the problems, a CRT can greatly aid focused improvement of the system. You can easily create Current Reality Tree using a quality Current Reality Tree software like VP Online Diagrams:
